太阳集团tyc5997
VPN
内大邮箱
学院领导信箱
学校主页
首页
太阳简介
现任领导
历任领导
基层党组织
行政管理机构
教学机构
教授委员会
教学指导委员会
群团组织
师资团队
正高级
副高级
中级
骏马计划研究员
人才招聘
人才培养
博士生培养
硕士生培养
本科教育
科学研究
科研平台
科研成果与转化
党团工作
太阳集团
行政类
科研类
教学类
安全制度
相关下载
科研资料
教学资料
学校主页
首页
太阳简介
现任领导
历任领导
基层党组织
行政管理机构
教学机构
教授委员会
教学指导委员会
群团组织
师资团队
正高级
副高级
中级
骏马计划研究员
人才招聘
人才培养
博士生培养
硕士生培养
本科教育
科学研究
科研平台
科研成果与转化
党团工作
太阳集团
行政类
科研类
教学类
安全制度
相关下载
科研资料
教学资料
人才培养
博士生培养
>
学位点介绍
博士生导师
培养方案
招生工作
硕士生培养
>
学位点介绍
硕士生导师
培养方案
招生工作
本科教育
>
专业介绍
审核评估
工程教育
教学成果
培养方案
人才培养
博士生培养
学位点介绍
博士生导师
培养方案
招生工作
硕士生培养
学位点介绍
硕士生导师
培养方案
招生工作
本科教育
专业介绍
审核评估
工程教育
教学成果
培养方案
当前位置:
首页
人才培养
硕士生培养
培养方案
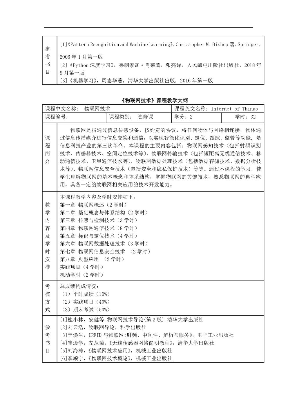
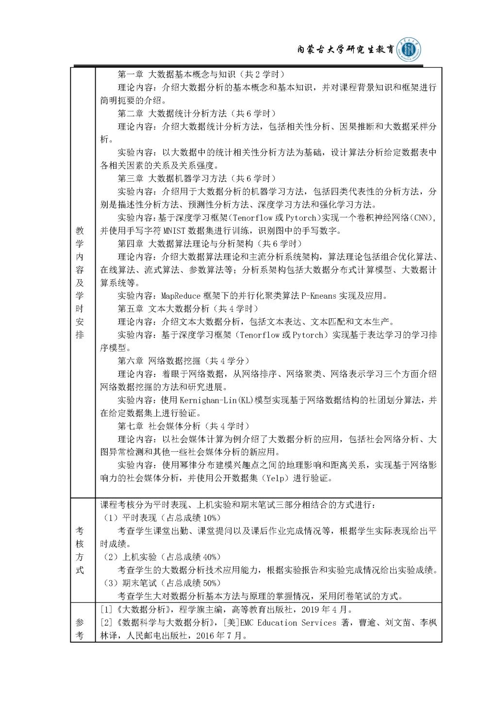
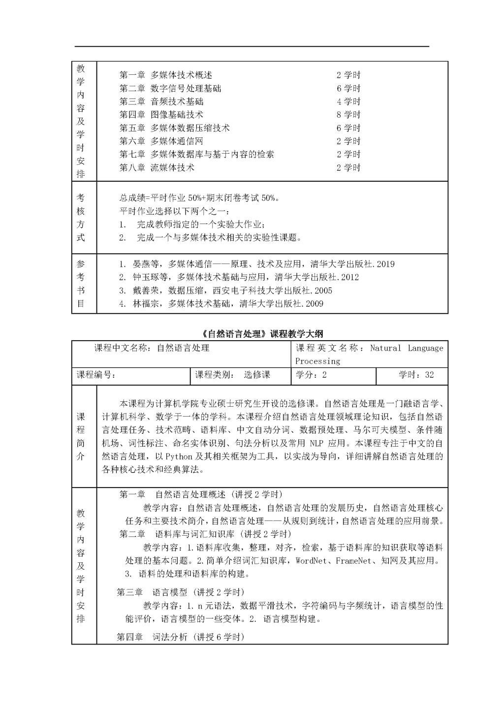
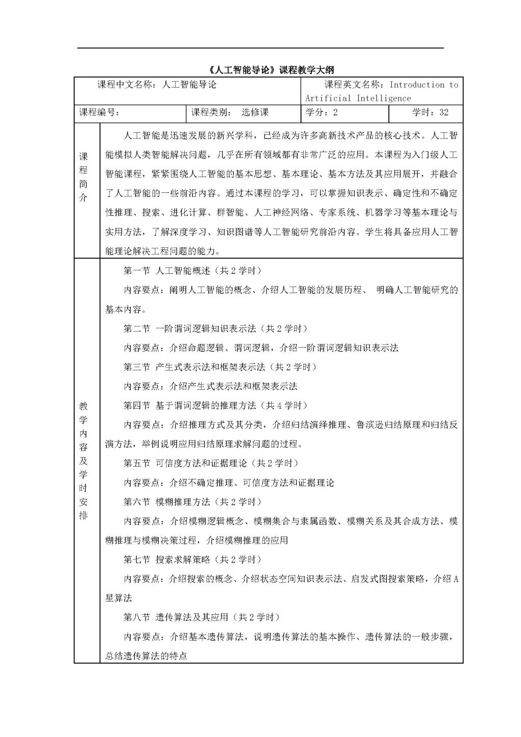
tyc5997太阳集团软件工程专业学位硕士研究生培养方案
发布日期:2024-11-29
来源:
h
上一篇:
tyc5997太阳集团网络与信息安全专业学位硕士研究生
下一篇:
tyc5997太阳集团人工智能专业学位硕士研究生培养方案